账号合并

是否合并帐号?

合并帐号后,所有学习数据、已购教程、VIP时间将同步到当前帐号

我要合并 不,谢谢

微信扫描二维码,关注公众号即可免费观看

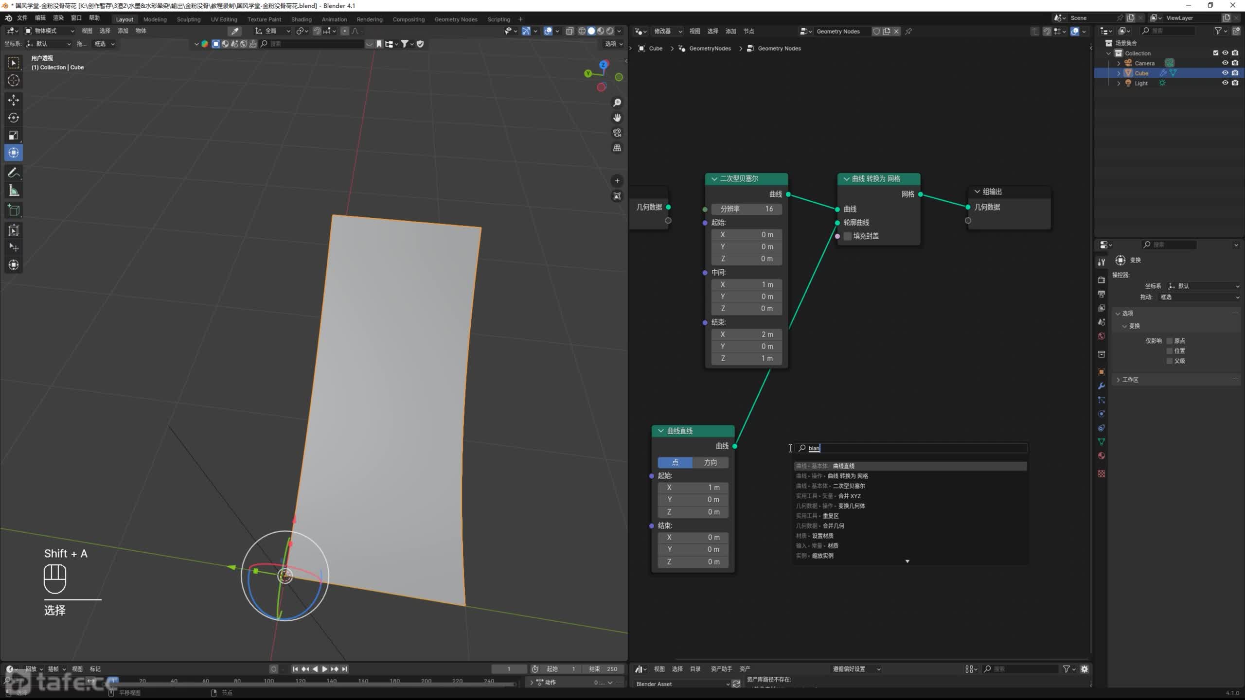
课时14:建模篇-花瓣
为了保障您的权益,本教程需要实名认证观看
扫描二维码完成实名认证流程
认证出现问题?请联系客服
教程目录 AI助教体验
登录后可以查看该教程您的学习记录哦~
共101节已完结
223 手机观看 报错
记笔记 视频总结

微信扫一扫

随时随地学习

报错有奖

提交
×

付费学习 更高回报

立即购买>

视频总结
历史记录
  • 教程详情

  • 教程目录(101)

  • 答疑交流(9)

  • 配套文件(13)

  • 离线下载

加载中...

AI字幕问题反馈
那么另一个就是我们的c四d啊,那么c四d是一个很重要的一个软件。作为一个包装设计师来说,我们现在在社会如今的发展的一个趋势下,你是必须要会三d的。"
字幕纠错

我的笔记 保存

该教程需要购买才能下载

只有VIP用户才能下载

开通VIP

VIP特权

  • VIP专区教程免费学

  • 工程文件免费下载

  • 资源素材免费下载

  • 精品教程VIP折扣

该课时需下载PC客户端才能观看

白小白
  • 你好,我是白小白。在学习过程中,有任何疑问或建议,欢迎在教程“答疑交流”下方留言。
    前往答疑交流